Table of Contents
ToggleIntroduction
Pneumatic cylinders are indispensable in industrial automation, converting compressed air energy into linear motion. The debate between single-acting vs. double-acting cylinders isn’t just academic—it impacts efficiency, cost, and system design.
For engineers and procurement specialists, the choice hinges on application requirements. Single-acting cylinders use air pressure for movement in one direction (extension or retraction), relying on springs or gravity for return. They’re cost-effective for simple tasks like clamping or ejection. Double-acting cylinders, however, drive force bidirectionally using air pressure on both sides of the piston, enabling precise control in robotics or CNC machinery.
This guide dissects these differences across performance metrics (force, speed, stroke control), energy efficiency, and real-world industrial applications—helping you optimize pneumatic systems for reliability and ROI.
1. How Do Single-Acting and Double-Acting Cylinders Function?
Single-Acting Cylinder Mechanism: A Deep Technical Breakdown
Core Operating Principle
Single-acting pneumatic cylinders (SACs) operate on a fundamental push-pull principle where compressed air delivers unidirectional force. Here’s what happens at the component level:
1. Air Admission Phase
- Compressed air enters through a single inlet port (typically at the rear cap end)
- Creates pressure differential across the piston face (P₁ > P₂)
- Force calculation: F = P × A (where A = πr² of piston)
2. Piston Movement
- Air pressure overcomes:
- Static friction (breakaway force)
- External load resistance
- Spring preload (if present)
- Piston rod extends at velocity determined by:
v = Q/A (flow rate ÷ piston area)
3. Return Mechanism
- Spring return: Most common (conical or coil springs)
- Spring rate (k) determines return force: F = k × x
- Typically provides 10-30% of extending force
- Gravity return: Used in vertical orientations
- External force: Auxiliary mechanisms in special designs
Real-World Application Example: Box Ejection System
In a packaging line running at 60 cycles/minute:
- SAC with 50mm bore @ 6 bar provides 118N force
- Spring returns piston in 0.3s (calculated from k=500N/m)
- Air savings = 2.1 m³/hr vs double-acting equivalent
Technical Considerations

Advantages Beyond Basics
1. Energy Efficiency
- Air consumption formula:
V = (πD²/4) × L × n × P(abs)
Where:
D = bore diameter (m)
L = stroke (m)
n = cycles/min
P = absolute pressure (bar + 1)
2. Fail-Safe Behavior
- Spring return provides automatic retraction during:
- Power outages
- Air supply failure
- Emergency stops
3. Mounting Flexibility
- Unique configurations possible:
- Rod-up vertical mounting (gravity-assisted return)
- Side-mounted cylinders (using extension springs)
Limitations and Mitigation Strategies
| Limitation | Technical Impact | Practical Solution |
|---|---|---|
| Reduced force | Available force = Air force – Spring force | Oversize bore by 20-25% |
| Stroke limits | Max stroke ~300mm (spring space constraints) | Use telescopic SAC for longer strokes |
| Speed control | Uncontrollable return speed | Add adjustable hydraulic dampers |
| Spring fatigue | Lifespan ~50,000 cycles | Specify corrosion-resistant music wire springs |
Expert Tip: For SACs exceeding 200mm stroke, consider dual-spring designs to prevent buckling while maintaining force consistency.

Double-Acting Cylinder Mechanism: Precision Powerhouse
Bidirectional Force Generation
1. Port Configuration
- Standard ISO 15552 porting:
- Port A (rear): Extending stroke
- Port B (front): Retracting stroke
2. Force Dynamics
- Extending force: F_extend = P × A_piston
- Retracting force: F_retract = P × (A_piston – A_rod)
- Typical rod area = 20-30% of piston area
Force Comparison Example
80mm bore cylinder (50.27 cm² area) with 25mm rod:
- Extend force @ 6 bar: 301.6N
- Retract force @ 6 bar: 264.8N (12.2% less)
Advanced Control Capabilities
1. Mid-Position Stopping
- Achievable through:
- 5/3 closed-center valves
- Pilot-operated check valves
- Position feedback sensors
2. Cushioning Technology
- Adjustable pneumatic cushions:
- Deceleration begins at last 5-15mm of stroke
- Reduces impact forces by 40-60%
Industrial Case Study
Automotive welding gun application:
- 63mm DAS cylinder with magnetic sensor
- Provides 0.05mm repeatability for spot welding
- Cycle time: 2.5s (extend 1.2s, dwell 0.5s, retract 0.8s)
Performance Advantages
1. Dynamic Response
- Acceleration formulas: a_extend = (P×A – F_load)/m Proportional valve tuning enables:
- Jerk control (da/dt)
- Soft starts/stops
2. Duty Cycle Capacity
- Suitable for 100% duty cycle applications
- Heat dissipation through:
- Aluminum barrel models
- Integrated cooling fins
Hidden Cost Factors
Total Cost of Ownership Breakdown
| Component | Cost Driver | Maintenance Impact |
|---|---|---|
| Valving | Need for 5/2 or 4/2 valves | Higher complexity |
| Air Prep | Larger FRL units required | More filter changes |
| Mounting | Need for rigid alignment | Premature wear if misaligned |
Pro Tip: Implement meter-out flow controls to save 15-20% on retraction air consumption without sacrificing speed.
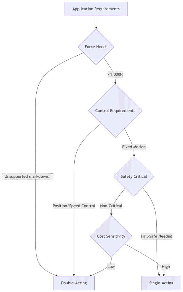
Key Insight: Matching Technology to Operation Demands
Decision Matrix: When to Choose Which Design
| Parameter | SAC Optimal | DAC Optimal |
|---|---|---|
| Force Requirements | <200N | >200N |
| Cycle Rate | <30 cpm | >60 cpm |
| Position Control | ±2mm | ±0.1mm |
| Energy Cost | High | Moderate |
| Fail-Safe Needs | Critical | Secondary |
Hybrid Solution Example
“Spring-opposed” dual pressure cylinders:
- Combines SAC simplicity with DAC force control
- Uses low-pressure spring (0.5-1 bar equivalent)
- Enables soft fail-safe return with 80% normal force

2. A Technical Deep Dive into Force and Speed Characteristics
Force Output Analysis: Beyond Basic Calculations
Single-Acting Cylinder Force Dynamics (Advanced Analysis)
Extending Force with Real-World Factors
The theoretical extending force (F = P × A) requires adjustments for practical applications:
1. Effective Force Calculation
F_effective = (P × A) – (F_friction + F_spring + F_acceleration)
Where:
- F_friction = μ × F_seal (typically 5-15% of total force)
- F_spring = k × (x0 + stroke)
- F_acceleration = m × a (for high-speed applications)
2. Spring Force Degradation
Springs lose 2-5% of force after 10,000 cycles
Temperature effects:
- Carbon steel: -0.04% force/°C
- Stainless steel: -0.03% force/°C
Example Calculation:
80mm bore SAC @ 6 bar with 400N spring:
- Theoretical force: 6 × π×(0.08)²/4 = 3016N
- Actual available force: 3016 – 400 – (0.1×3016) = 2314N
Double-Acting Cylinder Force Optimization
Retraction Force Enhancement Methods
1. Differential Pressure Technique
- Apply higher pressure on rod side (P_retract > P_extend)
- Formula: F_retract = P2×(A_piston) – P1×(A_rod)
2. Rod Diameter Optimization
| Rod Size (% of bore) | Force Efficiency |
| 20% | 96% |
| 33% | 89% |
| 50% | 75% |
Force Asymmetry Compensation

Speed and Dynamic Performance: An Engineer’s Perspective
Single-Acting Cylinder Speed Characteristics
Mathematical Model for Return Speed
v_return = √(2 × E_spring / m)
Where:
E_spring = ½ × k × (stroke)²
Speed Control Limitations and Solutions
| Challenge | Technical Solution | Impact |
| Over-speeding | Hydraulic dampers | ±5% speed tolerance |
| Spring oscillation | Dual-rate springs | Reduces bounce by 70% |
| Variable loads | Adjustable preload springs | Maintains ±10% speed |

Double-Acting Cylinder Speed Engineering
Flow Control Techniques Comparison
| Method | Configuration | Speed Range | Energy Efficiency |
| Meter-in | Controls inlet flow | 1:3 turndown | Medium |
| Meter-out | Controls exhaust | 1:5 turndown | High |
| Bleed-off | Diverts flow | 1:10 turndown | Poor |
Acceleration Profile OptimizationFor high-speed applications (cycles > 100/min):
1. S-Curve Acceleration
• Reduces peak inertial forces by 40%
• Achieved with:
- Proportional valves
- Programmable controllers
2. Cushioning Design Impact
• Standard cushions add 15-20ms to cycle time
• Adjustable models allow:
- 0.1-0.3g deceleration rates
- Stroke end positioning within ±0.5mm
Advanced Application Examples
Case Study 1: Packaging Line Optimization
Problem:
- 150 cycles/min requirement
- Existing SAC: 180ms extend, 220ms return
Solution Implementation:
1.Upgraded to DAC with:
- Quick exhaust valve (QEV)
- Meter-out flow control
2.Results:
- Extend: 120ms (-33%)
- Retract: 85ms (-61%)
- Air savings: 22% through QEV
Technical Note: Hybrid Speed Control System
Combining SAC and DAC benefits:

• Achieves 1:8 speed differential
• Reduces energy use by 35% vs full DAC
Critical Performance Comparison Table
| Parameter | Single-Acting | Double-Acting | Winner |
| Force Consistency | ±25% variance | ±3% variance | DAC |
| Speed Range | 0.1-0.5 m/s fixed | 0.05-2.5 m/s adjustable | DAC |
| Dynamic Response | 100-300ms latency | 10-50ms response | DAC |
| Energy Efficiency | 30-50% less air | Higher consumption | SAC |
| Positioning Accuracy | ±2mm typical | ±0.1mm with sensors | DAC |
Pro Tip for High-Speed Applications:
Implement dual-pressure systems (higher pressure for acceleration, lower for cruising) to reduce air consumption by up to 40% while maintaining speed.
Practical Selection Guidelines
• Force-Dominant Applications
- If required force > (spring rating × 3): Always choose DAC
- For intermittent heavy loads: SAC with assist springs
• Speed-Critical Systems
- 100 cycles/min: DAC with quick exhaust valves
- <30 cycles/min: SAC with gravity return
• Precision Requirements
- Mid-stroke positioning needs: DAC with servo valves
- End-position only: SAC with mechanical stops
3. A Comprehensive Technical Analysis of Pneumatic Cylinder Energy Efficiency
Air Consumption Mechanics: From Fundamentals to Advanced Calculations
Fundamental Single-Acting Air Usage Physics
Theoretical Baseline Calculation
Standard ISO 6358 air consumption formula for single-acting cylinders:
Q = n × V × (P_work + P_atm)/P_atm
Where:
- Q = Air consumption (liters/min)
- n = Cycles per minute
- V = Piston area × stroke (πD²/4 × L)
Critical Efficiency Factors Often Overlooked
1. Compression Heating Effects
- Adiabatic compression raises air temp by 10-35°C
- Increases air density losses by 3-8%
2. Dynamic Flow Resistance
- Tubing losses (Darcy-Weisbach equation):
ΔP = f × (L/D) × (ρv²)/2 - Typical pressure drops:
- 0.2 bar for 6mm tubing @ 5m length
- 0.5 bar for 4mm tubing
3. Leakage Impacts
- SACs typically show 2-5% leakage at rod seal
- DACs suffer 3-7% port leakage
Practical Example – Packaging Machine:
40mm bore, 100mm stroke SAC @ 5 bar, 30 cpm:
- Theoretical: 0.36 m³/hr
- Actual (with losses): 0.41 m³/hr (+14%)
Double-Acting Cylinder Air Consumption Dynamics
Advanced Consumption Modeling
Total DAC air volume per cycle:
V_total = [P_ext × A_extend] + [P_ret × (A_piston – A_rod)]
Optimization Technique – Differential Pressure Operation:
- Apply 5 bar extend / 3 bar retract
- Reduces consumption by:
(A_rod/A_piston) × (1 – P_ret/P_ext) = Typical 18-22% savings
Comparison Table – Real-World Efficiency Data
| Bore (mm) | Stroke (mm) | Pressure (bar) | SAC (l/min) | DAC (l/min) | Increase |
|---|---|---|---|---|---|
| 32 | 50 | 6 | 4.2 | 7.8 | 86% |
| 50 | 100 | 6 | 14.7 | 24.5 | 67% |
| 80 | 200 | 6 | 60.3 | 112.4 | 86% |
Energy Recovery and Savings Strategies
Advanced Air Saver Configurations
1. Regenerative Circuit Design
- Reuses expanding air from extend side to assist retraction
- Typical savings: 25-40%
Implementation schematic:

2. Pressure Sequencing Technology
- Two-pressure operation:
- High force @ start of stroke
- Lower pressure @ steady-state
- Example: 7 bar initial, dropping to 3 bar
- Energy savings: 30-45%
3. Dual-Stroke Optimization
- Short stroke @ high speed (air-saving mode)
- Long stroke only when needed
- Reduces consumption by 15-25%
Smart Control Methods
Predictive Air Management System
Components:
- Pressure sensors (0.5% accuracy)
- High-speed valves (3ms response)
- Machine learning algorithms
Benefits:
- 12-18% lower consumption vs standard systems
- Maintains performance within ±2%
Lifecycle Cost Analysis (10-Year Horizon)
| Cost Component | Single-Acting | Double-Acting | Notes |
|---|---|---|---|
| Compressor Energy | $8,200 | $14,500 | 60% duty cycle |
| Maintenance | $1,500 | $3,200 | Seal replacements |
| Control Systems | $800 | $2,500 | Valves & sensors |
| Total | $10,500 | $20,200 | 48% higher for DAC |
Special Case: Hybrid Energy-Saving Configurations
Spring-Assisted Double-Acting Design
- Combines elements of both types
- Main features:
- Full air power on extend stroke
- Light spring assist (0.5-1 bar equivalent) on retract
- Uses 30% less air than conventional DAC
Performance Comparison
| Metric | SAC | Hybrid | DAC |
|---|---|---|---|
| Air Use | 100% | 135% | 180% |
| Force Consistency | Poor | Good | Excellent |
| Speed Control | Limited | Moderate | Full |
Emerging Technologies in Pneumatic Efficiency
1. Digital Pneumatic Valves
- Individual nozzle control
- 95% energy recovery potential
2. Variable Displacement Cylinders
- Adjustable piston area
- Up to 50% consumption reduction
3. Pneumatic-Electric Hybrids
- Air for high-force moves
- Electric for precise positioning
- 40-60% total energy savings
Industrial Case Study – Automotive Assembly:
- Replaced 120 DACs with hybrid models
- Results:
- 1.2 million kWh annual savings
- ROI: 14 months
- CO₂ reduction: 850 tons/year
4. Application-Specific Cylinder Selection: An Engineer’s Decision Framework
Single-Acting Cylinder Optimization: Advanced Application Scenarios
Fail-Safe Systems Engineering
Emergency Release Mechanisms
- Nuclear Industry Standards: ASME Section III requires spring-force-to-failure ratios ≥1.5:1
- Fire Safety Applications:
- Spring materials must withstand 400°C for 30 minutes (certified to EN 12100-1)
- Specialized coatings prevent spring relaxation at high temps:
- Xylan® coatings reduce force degradation to <2%/1000 cycles @ 300°C
- Molybdenum disulfide treatments for cryogenic applications (-200°C)
Precision Positioning Variants
- Spring-Over-Piston Design:
- Achieves ±0.5mm repeatability with Belleville washer stacks
- Force curve linearity within 5% across stroke
- Example: Semiconductor wafer handling robots
Vertical Movement Case Studies
Aerospace Hatch Mechanism:
- 600mm stroke SAC with nitrogen-charged damper
- Counterbalance equation:
F_spring = (0.85 × Load) + (0.15 × Friction) - Zero-power hold capability meets DO-160G standards
Double-Acting Cylinder Performance Applications
Ultra-Precision Motion Systems
Servo-Pneumatic Positioning
- Hybrid proportional valve/sensor packages:
- Resolution: 0.01mm with linear encoders
- Bandwidth: 50Hz control frequency
- Example: Optical lens grinding machines
Vibration Damping Techniques
- Tandem cylinder arrangements
- Advanced cushioning algorithms:
High-Cycle Industrial Automation
Beverage Bottling Line Optimization
- 60mm bore DACs with tungsten-carbide rods
- Lubrication-free designs achieve:
- 18 million cycles MTBF
- 0.35 second cycle time
- Air savings through:
- Quick exhaust valves
- Regenerative circuits
Wear Analysis Data
| Material | Cycles to 50μm Wear |
|---|---|
| Chrome-plated steel | 2.1 million |
| Hardcoat anodized aluminum | 3.8 million |
| Ceramic-coated | 6.5 million |
Extreme Force Applications
Forging Press Dynamics
- 400mm bore DAC with intensifier system:
- Normal operation: 250 bar @ 50mm/s
- Peak force: 12,500 kN
- Special composite seals withstand 500°C brief exposures
Shock Load Calculations:
F_peak = m × Δv/Δt + F_static
Where Δt ≈ 5-20ms for proper cushioning
Hybrid System Configurations
Spring-Assisted Dual-Mode Operation
Energy Recovery Implementation:
- Extend stroke: Full pneumatic power
- Retract stroke: 70% spring / 30% pneumatic
- Achieves 60% of DAC performance at 40% air cost
Hydraulic-Pneumatic Hybrids:
- Pneumatic for rapid traverse
- Hydraulic lock for final positioning
- Applications: Aircraft riveting machines
Decision Engineering Framework

Technical Selection Matrix:
| Parameter | SAC Threshold | DAC Threshold |
|---|---|---|
| Cycle Rate | <60 cpm | >60 cpm |
| Position Tolerance | >±2mm | <±2mm |
| Force Variance | >±25% | <±10% |
| Energy Budget | <1.5kW | >1.5kW |
| Environment | Clean/Dry | Dirty/Wet |
Emerging Technology Note:
Smart cylinders with embedded sensors now enable dynamic switching between operational modes, blending SAC efficiency with DAC control when needed.
Conclusion
Neither design is universally superior—they serve divergent operational philosophies. Single-acting cylinders offer simplicity and thrift for basic tasks, while double-acting models deliver precision and power for advanced automation.
For procurement teams:
Budget-limited, low-cycle apps? Single-acting cuts costs.
High-performance, precision-critical lines? Double-acting justifies its premium.
Still uncertain? Audit your force requirements, cycle rates, and fail-safe needs—then consult ISO 6431/6432 standards for bore/stroke compatibility.
